Thursday, 21 May 2026

Ansell Strategic pinpoints move to integrated aged care system as key recommendation in Royal Commission Final Report

You can download the full paper here

Lauren Broomham  profile image
by Lauren Broomham
Ansell Strategic pinpoints move to integrated aged care system as key recommendation in Royal Commission Final Report

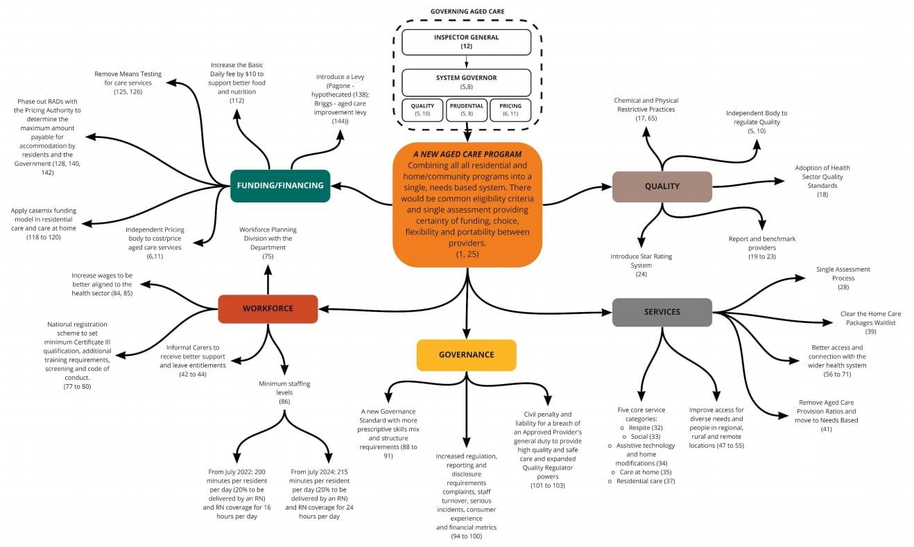
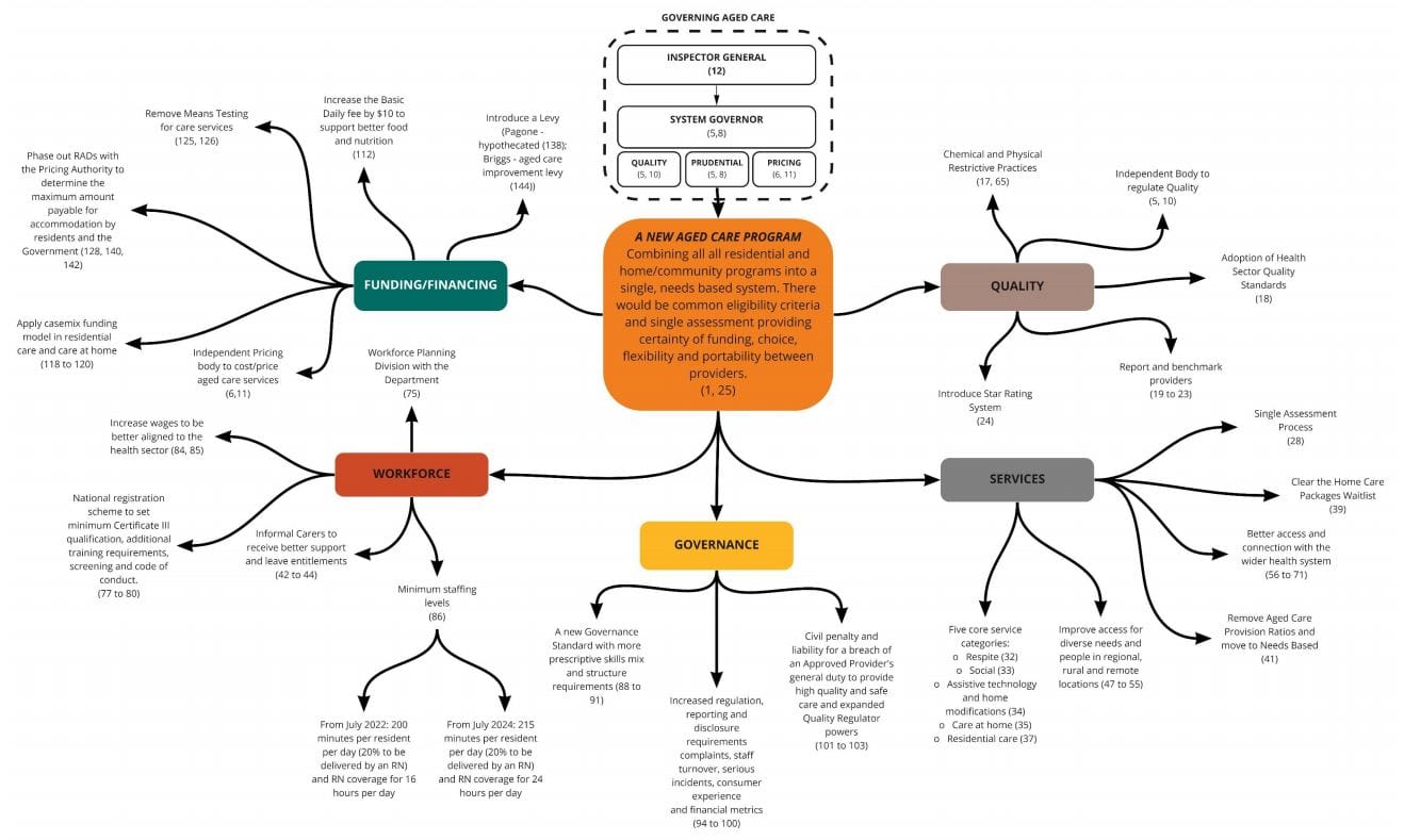
The advisory firm has singled out seven recommendations as key in their preliminary response to the Final Report – and they have pointed to issues with some of the major reforms. Their paper highlights seven recommendations:

  1. A single integrated assessment and funding system that combines home care, residential aged care, respite, social and assistive technology and home modification services. 
  2. Immediate clearing of the Home Care waitlist.
  3. Minimum staffing qualifications and levels across residential aged care services (not fixed staffing ratios). 
  4. An Independent Pricing Authority to ensure subsidies and user contributions remain in line with service costs. 
  5. Revision of Aged Care Quality Standards aligned to Health Quality Standards (hospitals). 
  6. Introduce new Governance and Prudential Regulations to protect consumers and funders. 
  7. Transition away from refundable accommodation deposits (RADs), a $30.2 billion liability across the sector.

While Ansell says the Commissioners’ recommendations for an independent NDIA-style Aged Care Commission (Commissioner Pagone) and a revamped Department of Health and Ageing (Commissioner Briggs) both have merit, they agree there is not enough time to establish a separate agency.

“On balance, we support Commissioner Briggs’ approach because the substantial lead time and cost for implementation of the new entity, in parallel with the introduction of sweeping changes by the incumbent Department of Health, are likely to bottleneck a process that really can’t wait – and it will quickly lose political momentum if it does.”

Time for an aged care levy has passed

The analysis also steps over the disagreement between the Commissioners on imposing a hypothecated (Pagone) or non-hypothecated (Briggs) aged care levy, saying that the opportunity for a levy has passed.

“It is even less plausible after the effects of COVID-19 and rising Government debt (more than $800 billion),” they state.

The main prize Ansell argues is Recommendation 25 – an integrated, needs based system to deliver person-centred care. Ansell also raises concerns about the recommendation by 31 December 2021 with all new entrants after 2021 waiting no longer than one month for a package, saying that this would equate to more than 15,000,000 incremental hours of care and the need for approximately 15,200 additional care workers which is “not practicable”.

“Rather than committing to abolish the waitlist by December 2021, we recommend the Morrison Government focus on developing an ambitious but achievable plan to remove the waitlist. This should have appropriate consideration to building capacity for existing and new providers, training and education of carers and the necessary resourcing to accommodate growth.”

In addition, they state that the recommended minimum staff times will also “represent extremely challenging targets within the timelines proposed” of 2022 and 2024. Instead, Ansell proposes grouping RNs and ENs together, rather than grouping ENs with personal care workers, and an overall increase to ACFI to address the cuts made in 2016 to 2018 and to acknowledge the transitional costs associated with the implementation of the recommendations. You can download the full paper here.

Read More

puzzles,videos,hash-videos