Thursday, 30 April 2026

Ansell Strategic says Budget falls short on delivering new aged care program outlined by Royal Commission

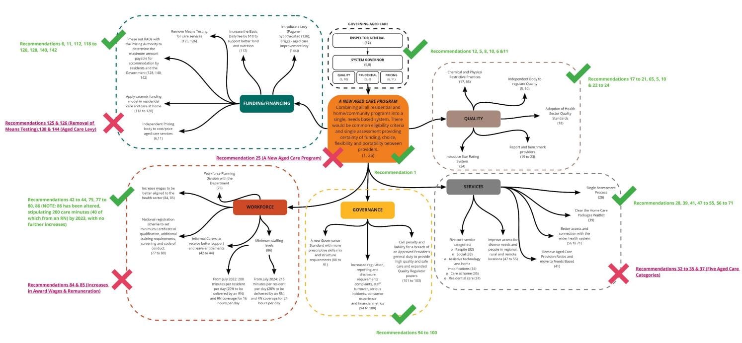
The advisory firm says the Government has failed to comprehensively address the Commissioners’ recommendation for a single aged care program in its 2021-22 Budget. As we reported here, Ansell had singled out seven recommendations as key reforms in...

Lauren Broomham  profile image
by Lauren Broomham
Ansell Strategic says Budget falls short on delivering new aged care program outlined by Royal Commission

The advisory firm says the Government has failed to comprehensively address the Commissioners’ recommendation for a single aged care program in its 2021-22 Budget. As we reported here, Ansell had singled out seven recommendations as key reforms in their preliminary response to the Final Report – namely Recommendation 25 for a single integrated assessment and funding system that combines home care, residential aged care, respite, social and assistive technology and home modification services.

System still rationed

Its nine-page Budget analysis concludes that while the Government has delivered a record increase in expenditure on aged care, it does not deliver the needs-based system central to the Royal Commission recommendations.

“The Government has done much more than just increasing funding – they appear to have genuinely sought avenues to improve age care quality and sustainability – but this is not structural reform,” the report states. “The rationed system appears set to remain in place and residential aged care and home care services will continue in their existing silos, a paradigm further cemented by casemix funding and minimum staff levels in nursing homes. There is a commitment to develop an improved home care model and the removal of ACAR in residential aged care, but they will still be rationed. As public interest drifts away from aged care, consumers may be exposed to the same undersupply and underfunding that lead us to the Royal Commission.”

Users pays discussion must happen

Ansell also points out that the Government won’t be able to sustain the level of investment required to meet the needs of the Baby Boomer generation, which means that means testing – rejected by the Government which cited the “discordant views” of the Commissioners on the issue – will need to become an issue again.

“Without an Aged Care Levy, greater user contributions are inevitable and this is ultimately a good thing for consumers and innovative providers.”

With home care still capped, the firm concludes that home care will become a “crucial score card” for Government and likely result in higher Government expenditure on home care services and the need for continued lobbying by the sector on behalf of older Australians.

“Under a rationed aged care system, Government will need to be continually held to account to ensure that the needs of older Australians take priority in future budgets and Elections.”

You can download the full report here.

Read More

puzzles,videos,hash-videos